
eQSO é um completo programa dedicado a radioamadores para uso através de "gateway" em internet que usam um sistema servidor.
Ele faz a interconexão entre os rádios utilizando a RF e "gateways" via PC com usuários conectados na internet.
O programa está escrito na linguagem C++ e usa o DLL Microsoft Foundation Classes
(MFC42.DLL) e
consiste em aproximadamente 30.000 linhas de código.
Caso o eQSO não rode em seu computador porque não encontra o DLL, copie o MFC42.DLL
para
dentro da pasta de onde esteja rodando o eQSO.
|
Iniciando: 1. Connecte-se a internet; |
|
Ao clicar em "Edit" será mostrado a tela "Edit Preset Servers" onde poderá ser inserido, editado ou removido os endereços de servidores / salas favoritas. |
|
Quando se está usando um circuito que por sua vez controla um rádio link
ou repetidora, deverá estar informado na tela "Rig Keying Setup" a
configuração utilizada. A não informação correta poderá fazer com que o equipamento de rádio fique com portadora contínua ou sem acionamento. |
|
Quando clicamos em "see who's on the system", podemos visualizar
a tela do monitor de salas. Escolhemos a sala pretendida para a conecção com um clique de mouse em cima da sala e clicamos novamente em "Connect to selectec room" para direcionamento do programa Client_M0ZPD para uma conexão escolhida. |
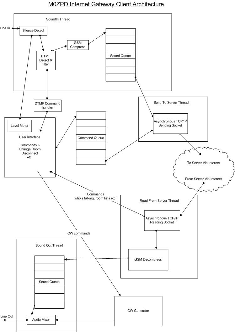
ARQUITETURAS
|
|
|